| Der
Gainclone ist ein Chipverstärker mit dem LM3886 Chip. Im Internet war
ein unglaublicher Hype um dieses Bauteil / Verstärker. Nur weil ein
Japaner / Sakura Systems einen HighEnd (Sauteuer)- Verstärker mit dem
kleinen Bruder dem LM3875 gebaut hat. Aber für rund 10 Euro pro Chip
kann man nicht viel falsch machen dachte ich mir und baute mir so einen
kleinen Clone auf. Da der Klang wie bei jedem guten Transistorverstärker
OK war habe ich noch zwei weitere Clone gebaut. Na ja von wegen Kosten
falsch einschätzen, letztlich haben zwei Endstufen inklusive Netzteil
doch 100 Euro gekostet. |
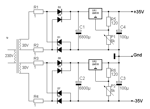
| Hier
zuerst der Schaltplan des Netzteils: |
 |
| Auf dem
Bild unten sieht man einen ersten Aufbau des Netzteils. |
 |
| So
sieht die Kiste ohne Frontplatte aus. |
 |
| |
 |
| Die
Frontplatten der Gehäuse sind aus Edelstahl (Sicromal) durch den hohen
Chromanteil konnte Sie mein Bekannter (siehe auch unter Schlosser) schön
auf Hochglanz polieren. |
 |
| Innen
ist der Chip frei verdrahtet. Die Beschaltung habe ich übrigens dem
Datenblatt des Herstellers entnommen. Ist er nicht klein ? Der Chip
macht so um die 60Watt RMS. |
 |
| Das ist
alles! So schön kann freies verdrahten sein. |
 |
| Ach ja
der Verstärker arbeitet sehr sauber. Ich habe am Eingang eine
Rechtecksignal eingespeist welches am Ausgang sehr sauber verstärkt
wieder erschien. Das konnte man auf dem Oszilloskop sehr schön sehen. |