Verrückte Dinge

Dynavox:

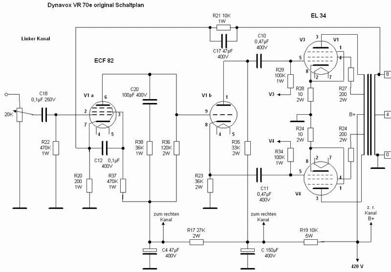
Als erstes die originalen Pläne:

Einfach mit der rechten Maustaste downloaden, dann kann man mehr Details sehen.

 
 
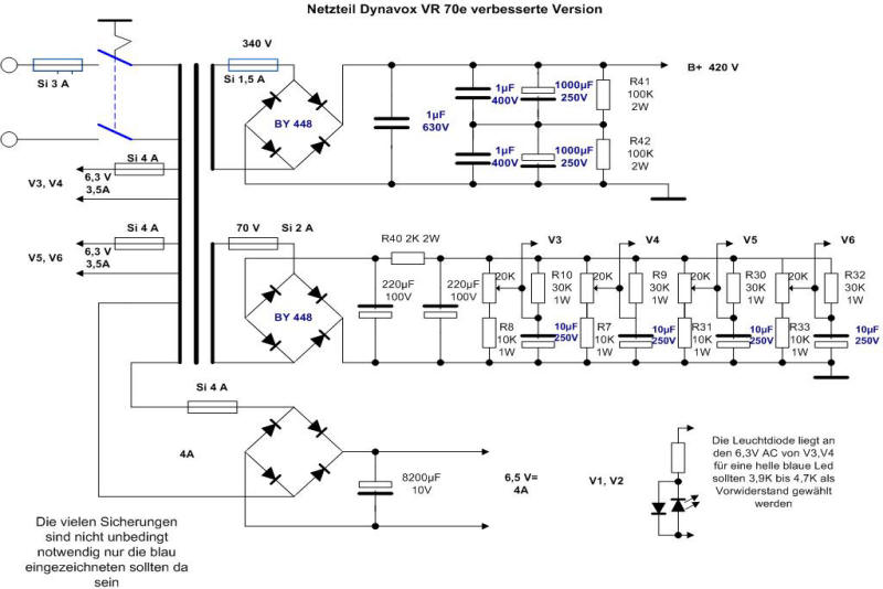
Hier nun die verbesserte aber nicht endgültige Darstellung der Pläne.
 
Die Verbesserungen wurden zum Teil auf Grund von Ideen von Pragmatiker und Tubes3000 aus dem Hifi-Forum vorgenommen.

Nun sind auch einige Änderungen von Frihu (www.frihu.de) in den Plan mit eingeflossen. Endgültig ist die Netzteilversion nicht. Ich werde das Netzteil so aufbauen wie von Frihu beschrieben: Verbesserungen

Die rot eingekreisten Spannungen, habe ich in meinem Gerät gemessen. Die blau eingezeichneten Dinge sind die Änderungen / Verbesserungen.


www.verruecktedinge.de